跳过内容
民政部社会工作服务示范单位·全国百强社会工作服务机构。
深圳阳光
佛山阳光
珠海阳光
阳光家庭
民政部社会工作服务示范单位·全国百强社会工作服务机构,深圳市阳光家庭综合服务中心
首页
机构简介
机构介绍
组织架构
理事/监事
荣誉成果
机构章程
组织生活
组织生活介绍
组织生活动态
新闻公告
新闻中心
通知公告
专业服务
社区建设服务
儿青服务
老年社会工作服务
妇女家庭服务
退役军人服务
新时代文明服务
社区治理创新服务
政务服务
农村社会工作服务
专项基金服务
培训交流服务
其他服务
信息公开
机构信息公开
年度工作报告
评估结果
其他政策声明
财务信息公开
月度
季度
审计报告
其他公示
联系我们
搜索:
首页
机构简介
机构介绍
组织架构
理事/监事
荣誉成果
机构章程
组织生活
组织生活介绍
组织生活动态
新闻公告
新闻中心
通知公告
专业服务
社区建设服务
儿青服务
老年社会工作服务
妇女家庭服务
退役军人服务
新时代文明服务
社区治理创新服务
政务服务
农村社会工作服务
专项基金服务
培训交流服务
其他服务
信息公开
机构信息公开
年度工作报告
评估结果
其他政策声明
财务信息公开
月度
季度
审计报告
其他公示
联系我们
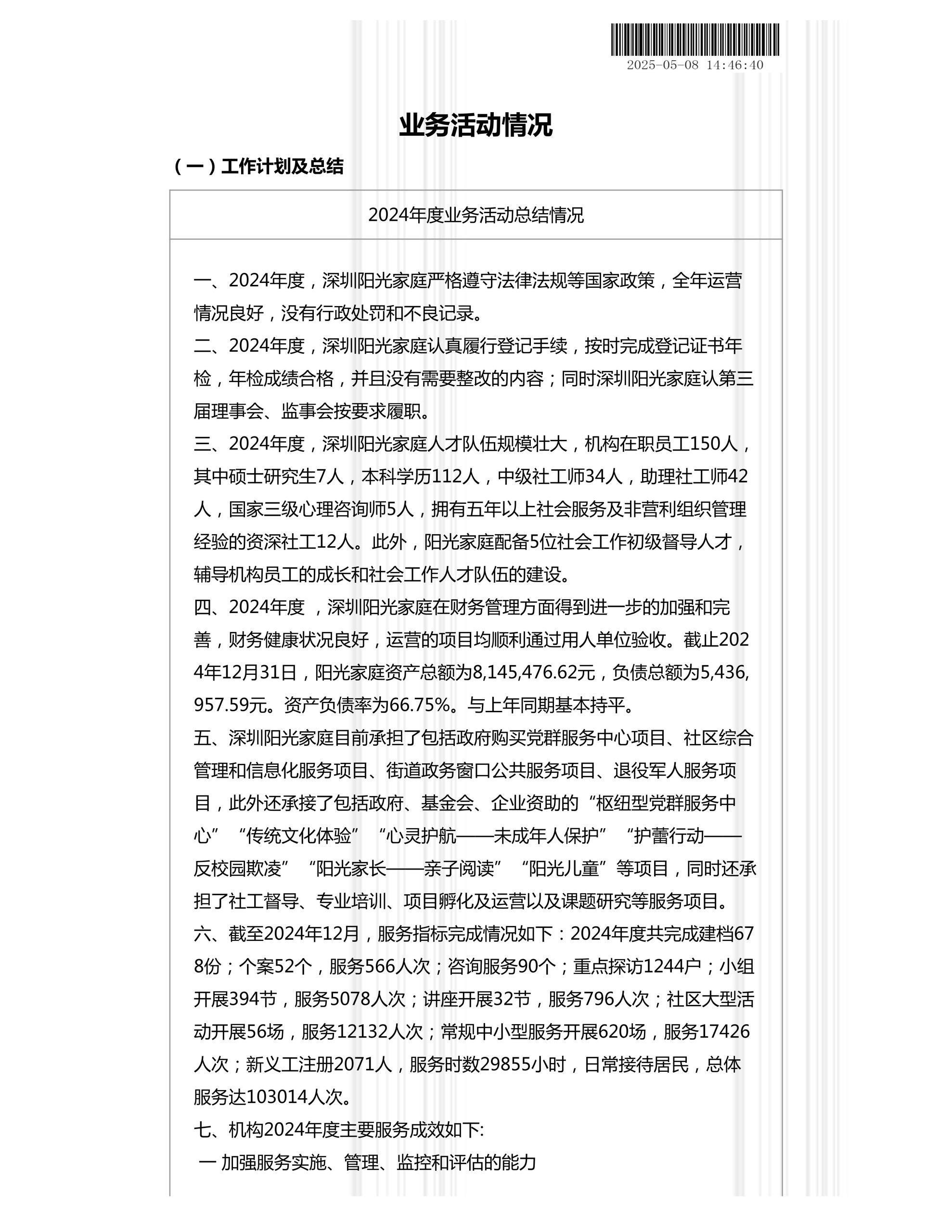
深圳市阳光家庭综合服务中心2024年度工作报告
分类:
年度工作报告
2025 年 5 月 16 日
Related Posts
深圳市阳光家庭综合服务中心2023年度工作年报
2025 年 4 月 11 日
返回顶部